02/05/24 – 31/05/24
Dette var det afsluttende projekt på 2. semester, som vi også skal forsvarer til 2. semesters eksamen. Her skulle vi i grupper af mindst 2 og højst 4, udvikle en brugergrænseflade, samt noget indhold, til en af de to virksomheder: Pentia Mobile eller Schneider Electric. Vi kunne selv bestemme hvilken virksomhed vi som gruppe gerne ville arbejde med.
Opgaven er, at I skal designe og udvikle en optimeret og kompleks brugergrænseflade, så den bedst mulige brugeroplevelse opnås, samt udvikle indhold til relevante platforme.
2/5 – 3/5
De to første dage af projektet startede selvfølgelig med kick-off, hvor vi fik præsenteret projektet af Karen Malene og Thomas, hvorefter to repræsentanter fra hver virksomhed også kom og fremlagde om de to forskellige cases. Det var egentlig planen at Freya Joy og jeg ville arbejde alene sammen, men under kick-off kom Cecilie fra det andet hold over og spurgte om hun måtte blive en del af vores gruppe. Det sagde Freya og jeg ja til, da vi tænkte det ville være rart med et tredje gruppemedlem. Derefter snakkede vi sammen om, hvilken case vi gerne ville arbejde med, hvor vi alle blev enige om, at vi syntes Pentia casen lød mest spændene.
Formål:
Vi har nu været en del af Pentia i 2 år, men vi mangler noget materiale der viser hvem vi er.
Baggrund:
Før vi blev en del af Pentia, hed vi House of Code. Vi havde vores eget website, som fortalte hvem vi er og hvad vi laver. Vi havde videoer, billeder og andet grafisk materiale vi har brugt i forskellige sammenhænge. Nu mangler vi det materiale, til når vi er ude af huset og til når vi skal rekruttere.
Målgruppe:
Kommende kolleger (udviklere) og potentielle kunder. I kan overveje om det skal inddeles i aldersgrupper, personer med længere erfaring eller andre segmenter.
Hvad skal I laves og hvad skal undersøges?
Der skal på baggrund af brugerundersøgelser udvikles en digital løsning, der viser hvem vi er. Der skal tages udgangspunkt i Pentia’s CVI, Pentia.dk og Pentia’s ånd, dog med et lille tvist af ”OS”.
Der skal udarbejdes en landingpage Pentia Mobile, vores Frokost app eller vores Frigo App (køleskab).
Der skal laves en eller flere ”employeer branding videoer” samt PowerPoints som kan bruges på de sociale medier, karrieredage med mere.
Der skal tages nye billeder af alle vores kolleger (forklaring følger).
Der skal laves en indholdsstrategi for hvordan og hvor vi vil kommunikere/vise hvem vi er.
Efter vi havde valgt, hvilken klient vi ville arbejde med, gik alle de grupper der havde valgt Pentia, ud fra auditoriet, for at snakke med Henrik, som er COO hos Pentia, samt Emily som er HR-praktikant hos dem. Her fortalte Henrik lidt nærmere om casen og vi fik lov til at stille ham en masse spørgsmål.
Derefter satte vi os ned sammen i gruppen, for at aftale, hvilke roller vi hver især skulle have i gruppen. Vi kom frem til den beslutning at jeg ville være projektleder, Freya ville være SCRUM-master og Cecilie ville være ansvarlig for at skrive logbog. Derefter begynde vi på en gruppekontrakt, samt en projektplan med en risikoanalyse og interessentanalyse.
Dagen efter mødtes vi for at færdigøre det vi skulle aflevere som leverance 1, hvilket var en foreløbig disposition til den akademiske rapport, som skulle indeholde en foreløbig Indledning foreløbig problemformulering og foreløbigt metodevalg. Derefter fik vi så afleveret leverance 1. Derudover skrev vi også nogle interview spørgsmål ned, som vi evt. kunne stille til medarbejder hos Pentia.
Uge 1:
Denne uge startede med, at vi havde booket et lokale hos Pentia, hvor vi sad og arbejdede hele mandagen. På den måde fik vi mulighed for at stille nogle spørgsmål til Emily og Henrik, samt få et indtryk af stemningen i hos Pentia. Derudover lavede vi også et spørgeskema, som vi sendte ud på Facebook og Instagram, samt personer, som vi tænkte var målgruppen. Resten af ugen blev brugt på at lave en masse research omkring vores målgruppe, hvilket er jobsøgende/praktisksøgende inden for it- og hr-branchen, samt virksomheder der kunne være mulige klienter hos Pentia Mobile. Vi lavede også en masse research på selve Pentia, Pentia Mobile og deres historie. Inden vi begyndte på research, startede vi på en KWHL, for at få et overblik over hvad vi egentlig skulle undersøge.

Efter vi havde samlet interview-svar, samt svar fra vores spørgeskema, lavede vi også et affinity-diagram:

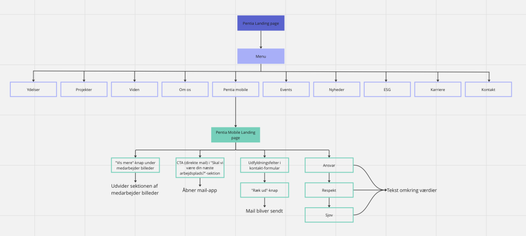
Dernæst brainstormene vi lidt på hvad vi egentlig ville arbejde videre med, hvor vi kom frem til at vi gerne ville arbejde videre med at kode en prototype til en landing page, til Pentia Mobile. Vi synes det kunne være en god opgave, eftersom vi også havde lavet nogle brugerundersøgelser der viste at deres side var svær at finde.
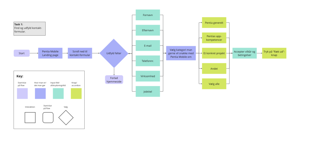
Derudover gik ugen også med at få lavet vores personaer (baseret ud fra vores research og interviews), samt nogle scenario maps, infomationsarkitektur og task flows:






Med alle vores research-resultater, samt de undersøgelser og metoder vi havde lavet, var vi klar til at begynde på at lave selve indholdet og det kodede produkt. Dermed sluttede vi første uge med at lave et moodboard, samt style tile til.
Uge 2:
Denne uge blev brugt på at opsætte en lo-fi wireframe af vores prototype i Figma og derudover skulle vi også forberede os på vores midtvejs-pitch. I starten af ugen fik vi også lavet en BMC, for at danne os noget forståelse af Pentia som virksomhed, samt en interface inventory, for at skabe et overblik over de forskellige komponenter på Pentias hjemmeside.


Til selve midtvejspitchen fik vi lavet en slide-præsentation, hvor vi præsenterede vores koncept, noget af det research vi havde lavet, samt vores lo-fi wireframe. Her var både Henrik, Emily og Thomas til stede, så vi fik en masse god feedback til det vi havde lavet. B.la. lærte vi også, at vi skulle have været bedre til at stille Henrik flere spørgsmål omkring projektet og især ift. målgruppe, eftersom at den målgruppe vi havde defineret, ikke helt var den målgruppe Henrik faktisk ville appelerer til. Derudover fik vi også at vide, at det kunne være bedre, hvis vi havde inkluderet flere af vores research-resultater og specificeret, hvor mange vi havde udspurgt, køn, alder osv.
Efter midtvejspitchen fik vi udført nogle think aloud brugertests på den første wireframe. Vi nåede desværre ikke at få testet på så mange personer, så det blev i alt kun 3 testpersoner. Men af de 3 fik vi en masse god feedback på vores wireframe, som vi derefter tog med i rettelserne af wireframen.

Efter vi havde lavet lo-fi wireframe begyndte vi på en finpudset mockup i Figma, så havde et klart udgangspunkt til når vi skulle gå i gang med at kode.
Sidste dag på ugen, havde vi igen booket et lokale hos Pentia, så vi denne gang kunne komme ud og lave nogle optagelser til vores employer-branding-video. Derefter blev lidt af weekenden brugt på at redigere videoen i aftereffects. Til videoen blev der lavet nogle mockup billeder som fremviste de cases som Pentia Mobile er i gang med at arbejde på. Her havde jeg skrevet til Henrik og spurgt om han kunne sende mig skærmbilleder af forsiderne (og evt. nogle andre sider) til de to apps: Odense Sport og Event, samt Viborg FF. Ved brug af photoshop og AfterEffects fik jeg derefter sammen to små klip der viser mockups af de to apps:
Uge 3:
Denne uge blev vi færdige med vores figma prototype, så vi endelig kunne komme i gang med at kode den færdige prototype. Her startede vi med at lave et repository på GitHub, hvorefter vi uddelegerede forskellige sektioner som vi hver ville kode. Desværre endte vi med at blive en smule tidspresset og nåede derfor ikke at gøre hele siden interaktiv, men vi fik implementeret JavaScript kode i 3 forskellige sektioner, så vi hver havde noget kode at forklarer til vores JS-videoer. Derudover fik vi også i denne uge færdiggjort vores designsystem, som vi lavede inde i Figma.

Klik her for at se min egen JS-video
Klik her for at se færdig kodet prototype
Uge 4:
Denne uge endte med at blive en meget intensiv arbejdsuge, da vi grundet sygdom i gruppen, var røget lidt bagud. Men vi fik heldigvis nået det hele. Koden blev lagt online og vi fik derefter påbegyndt skrivningen af den akademiske rapport. Derududover fik vi også filmet og redigeret klient-videoen.
Klik her for at se klientvideo
Så var det ellers bare i gang med at skrive rapporten og få den sat op i InDesign, hvilket tog meget længere tid end forventet og det endte med at blive at blive en lang nat. Men vi fik færdiggjort rapporten og sat links til det hele ind.
Refleksion
Dette projekt har været hårdt, men også rigtig sjovt og meget lærerigt for mig. Jeg var i starten meget bekymrede da Freya og jeg havde besluttet os for at lave projektet alene, men jeg er så glad for at vi sagde ja til at tage Cecilie med i vores gruppe. Det har gjort en verden til forskel at have et tredje gruppemedlem med og vi har alle snakket rigtig godt sammen i gruppen. Selvom der har været dage hvor vi var mindre produktive og ikke lige kunne stoppe os selv i at hygge-snakke for meget, så synes jeg at det i sidste ende gavnede projektet, da det virkelig styrkede vores gruppedynamik og bragte os tættere på hinanden, hvilket gjorde hele projektet endnu sjovere og spændene.
Der har ikke været noget tidspunkt under projektet, hvor der er opstået konflikter i gruppen som har hindrede vores arbejde og/eller forværrede kvaliteten af det. Hvis noget, så skyldes den ringe kvalitet, at vi desværre blev ramt af meget sygdom i gruppen. Både Cecilie og Freya gik ned med nogle ret slemme allergiske reaktioner, hvilket gjorde at vi desværre røg bagud i arbejdet og var derfor nødt til at arbejde meget intensivt de sidste par dage. Især torsdagen før vi skulle aflevere, sad Cecilie og jeg hjemme hos Cecilie, mens Freya blev derhjemme grundet hendes allergi, hvor vi så nærmest konstant havde hende i opkald for at følge med i hvad hinanden lavede. Her sad vi alle og arbejdede lige fra morgenstund til aften, hvor både Cecilie og mig selv endte med at sidde det meste af natten ud også, for at få færdiggjort rapporten, så den var klar til at blive afleveret.
Derudover var jeg også gruppeleder i dette projekt, hvilket til tider var stressende, men i sidste ende havde jeg faktisk en meget positiv oplevelse med det, nok mest fordi jeg snakkede så godt med mine gruppemedlemmer og vi havde nemt ved at kommunikere med hinanden. Selve projektstyringen kunne godt gå hen og blive lidt rodet en gang i mellem, her mener jeg specifikt vores SCRUM-board. Men til gengæld har vi været rigtig gode til at holde daily scrum i gruppen. Selv de dage hvor vi alle har arbejdet hjemmefra, har vi stadig mødtes hver formiddag kl. 9 på discord for at snakke omkring projektet, hvor langt vi var nået og hvad ville skulle havde lavet. Det er jeg utrolig glad for at vi gjorde, fordi det gavnede virkelig gruppedynamikken og vores kommunikation, hvilket så var med til at vi arbejdede bedre og kunne producerer bedre produkter.
Men selvom det har været hårdt, så er jeg i sidste endte meget glad for den gruppe jeg endte i og ville ikke have haft det anderledes med grupper, hvis jeg kunne.
I forhold til selve opgaven synes jeg det var virkelig spændene og lærerigt at arbejde sammen med en rigtig klient. Selvom vi lavede mange fejl i arbejdet, så er det sådan man lære bedst, så derfor jeg glad for at vi fik denne mulighed, da jeg er sikker på at det nu har gjort mig bedre forberedt til 3 semester. Noget som jeg ville ønske vi havde gjort bedre fra starten, var at kommunikere mere med klienten og stille så mange sprøgsmål til dem som overhovedet muligt. Det var også noget af det som Henrik sagde da han gav os feedback på midtvejs-pitchen, at han gerne ville have haft vi havde spurgt ham mere, for eksempel omkring hvem han synes vores målgruppe skulle være og hvilke ord vi skulle give adspurgte at vælge i mellem i vores spørgeskema undersøgelse.
Der vil jeg også sige at jeg synes vi som gruppe blev bedre til at snakke med Henrik og tage kontakt til ham senere hen i projektet, hvilket også hjalp os med ikke at sidde fast på nogle bestemte opgaver. Balancen mellem at gøre hvad lærene synes man skal gøre og hvad der vil tælle op til eksamen, i modsætning til hvad klienten gerne vil have, synes jeg har været udfordrende og til tider irriteret mig ret meget. Men i sidste ende må man jo som gruppe selv vurderer, hvad man prioterer højest, om det er et godt produkt til eksamen eller til klienten og den ene udelukker selvfølgelig ikke nødvendigvis den anden.
En sidste ting som jeg ville ønske vi havde gjort anderledes, var at dokumenterer vores brugertests bedre og generelt bare holde vores filer bedre organiseret. Vi endte med at arbejde i en fælles mappe i drev, hvor vi smed alt det ind vi arbejdede på, men det skete jo selvfølgelig nogle gange, at der var filer som vi glemte at ligge ind og derfor bare gik tabt i alt myldret af andre filer. Men især bedre dokumentation af brugertests ville have været meget rart.